欢迎访问浙学力教育-浙江自考网!本站为考生提供浙江自考信息服务,网站信息供学习交流使用,非政府官方网站,官方信息以浙江教育考试院www.zjzs.net为准.

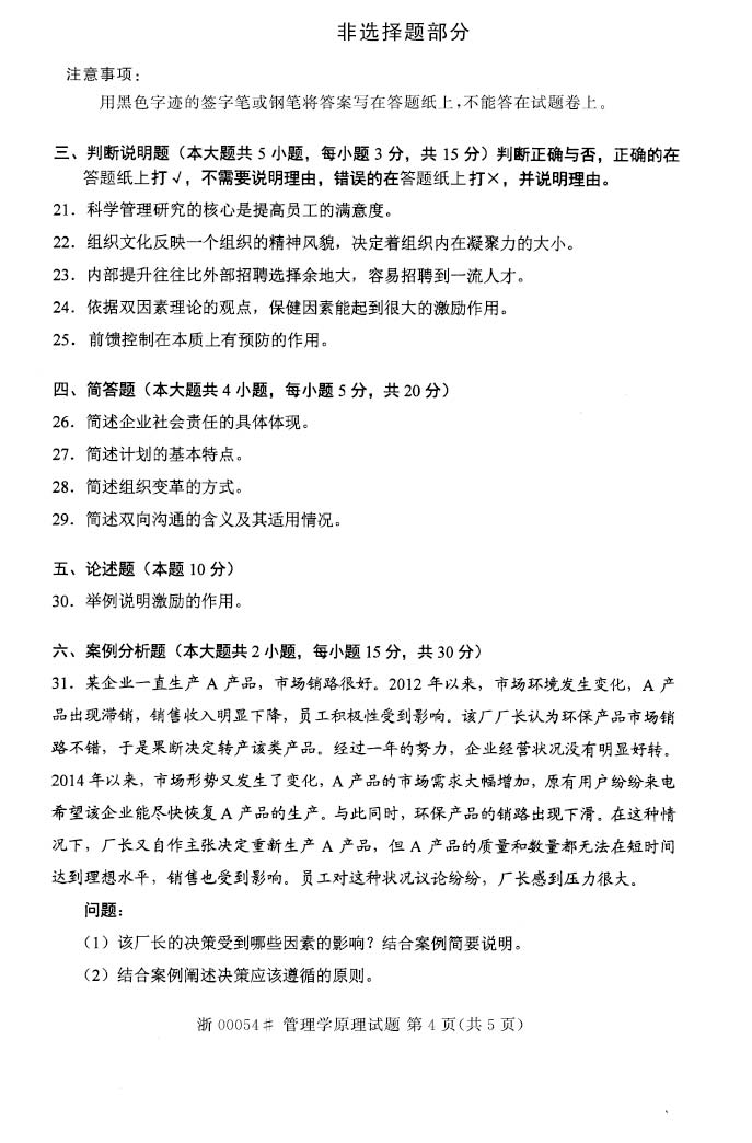
2016年10月自考《管理学原理》考试真题

来源:浙江省教育考试院 2020-07-17 15:06:00 【自考大专/本科,到学力教育】


课程名称 2019年 2018年 2017年 2016年 2015年 操作

00054

管理学原理

10月

4月

10月

4月

10月

4月

10月

4月

10月

4月

【 下载 】


2021年自考工商企业管理

  • 主考院校:工商类院校

    特色:全面锁定高平考点,在线模拟系统

    配套:免费题库,课程讲义,手机听课程

    服务:从报考,学习,问题解答,毕业申请等都有班主任1对1服务

    1. 人工客服
    2. 预约报名
    3. 班级详情>

2021年下半年浙江准考证打印入口 HOT

留言

请输入你的留言

X

姓名

电话

Email

留言